ÏÖÔÚ£¬£¬£¬£¬£¬£¬£¬ÌìÏÂÿ¸öÊ¡¡¢×ÔÖÎÇø¡¢Ö±Ï½ÊС¢ÍýÏëµ¥ÁÐÊж¼ÒÑÄÜÊÕȡȫµç·¢Æ±£¬£¬£¬£¬£¬£¬£¬´ÓÈ¥Äê12Ô·ݿª³öÌìϵÚÒ»ÕÅÈ«µç·¢Æ±×îÏÈ£¬£¬£¬£¬£¬£¬£¬10¸öÔµÄʱ¼ä£¬£¬£¬£¬£¬£¬£¬È«µç·¢Æ±µÄÊÜÆ±ÒѾÖð²½´ÓÊÔµãµØÇøÍÆ¹ãµ½ÁËÌìÏÂ36Ê¡ÊÐÇø¡£¡£¡£¡£¡£¡£¡£¼Ì¹ã¶«¡¢ÉϺ£¡¢ÄÚÃÉÖ®ºó£¬£¬£¬£¬£¬£¬£¬2022Äê10ÔÂ28ÈÕÆð£¬£¬£¬£¬£¬£¬£¬ËÄ´¨Ê¡Ò²ÒÑÄÉÈëÁËÈ«µç·¢Æ±¿ªÆ±µÄÊÔµã¹æÄ££¬£¬£¬£¬£¬£¬£¬¿ÉÒÔÔ¤ÏëµÄÊÇ£¬£¬£¬£¬£¬£¬£¬È«µç·¢Æ±¿ªÆ±µÄÊÔµãµØÇøÎ´À´Ò²½«»á·ÖÅúÍÆ¹ãÖÁÌìÏ¡£¡£¡£¡£¡£¡£¡£
¡°È«µç·¢Æ±¡±ÉùÊÆºÕºÕµÄÀ´ÁË£¬£¬£¬£¬£¬£¬£¬ÖÜÈ«ÆÕ¼°Ö»ÊÇʱ¼äÎÊÌ⣬£¬£¬£¬£¬£¬£¬ÄÇôȫµç·¢Æ±¹ØÓÚÆóÒµ¿ªÆ±ºÍÊÜÆ±ÓÐÄÄЩӰÏ죿£¿£¿£¿£¿£¿£¿¿ÉÒÔ×ÊÖúÆóÒµ½â¾öÄÄЩÏÖʵÎÊÌ⣿£¿£¿£¿£¿£¿£¿ÆóÒµ¸ÃÔõÑùÓ¦¶ÔÈ«µç·¢Æ±µÄÖÎÀíÐèÇ󣿣¿£¿£¿£¿£¿£¿
01
ÆóÒµÔÚÊÜÆ±Ê±£¬£¬£¬£¬£¬£¬£¬¹ØÓÚ¡°¿ªÆ±ÈË¡±ºÍ¡°¸´ºËÈË¡±¡¢¡°ÊÕ¿îÈË¡±ÊÇͳһСÎÒ˽¼Ò¡¢»òÕß¡°¿ªÆ±ÈË¡±ÊÇ¡°ÖÎÀíÔ±¡±µÄ·¢Æ±ÊÇ·ñºÏ¹æ£¬£¬£¬£¬£¬£¬£¬²î±ðµÄ²ÆÎñÖ°Ô±ÔÚÉóºËʱÍùÍù»áÓвî±ð¿´·¨£¬£¬£¬£¬£¬£¬£¬ÊµÎñÖйØÓÚÕâÒ»À෢ƱÊÇ·ñÐèÒªÍË»ØÏúÊÛ·½ÖØÐ¿ªÆ±Ò²ÆÄÓÐÕùÒ飬£¬£¬£¬£¬£¬£¬´¦Öóͷ£Ç·ºÃ»¹ÈÝÒ×ÒýÆð²ÆÎñÖ°Ô±ºÍÓªÒµÖ°Ô±¡¢¹ºÖ÷½ºÍÏúÊÛ·½Ö®¼äµÄì¶Ü¡£¡£¡£¡£¡£¡£¡£
È«µç·¢Æ±×÷·ÏÁ˸´ºËÈË¡¢ÊÕ¿îÈËÀ¸´Î£¬£¬£¬£¬£¬£¬£¬Ö»ÁôÏÂÁË¿ªÆ±ÈË£»£»£»£»£»£»£»²¢ÇÒÈ«µç·¢Æ±ÊÇʵÃûµÇ¼µç×Ó˰Îñ¾Ö¿ª¾ß£¬£¬£¬£¬£¬£¬£¬¿ªÆ±ÈË×Ô¶¯°´ÊµÃûÐÅÏ¢ÏÔʾÏÖʵ¿ªÆ±ÈËÕæÊµÐÕÃû£¬£¬£¬£¬£¬£¬£¬ÎÞ·¨Ð޸ġ£¡£¡£¡£¡£¡£¡£ÊÕµ½È«µç·¢Æ±ºó£¬£¬£¬£¬£¬£¬£¬²ÆÎñÖ°Ô±ÎÞÐèÔÙ¾À½á¹ØÓÚ¿ªÆ±ÈË¡¢¸´ºËÈË¡¢ÊÕ¿îÈËÏà¹ØµÄ·¢Æ±ºÏ¹æÎÊÌ⣬£¬£¬£¬£¬£¬£¬È«µç·¢Æ±¿ªÆ±Ê±¾ÍÒѾ´Ó»ù´¡ÉϽâ¾öÕâÒ»ÎÊÌâ¡£¡£¡£¡£¡£¡£¡£
02
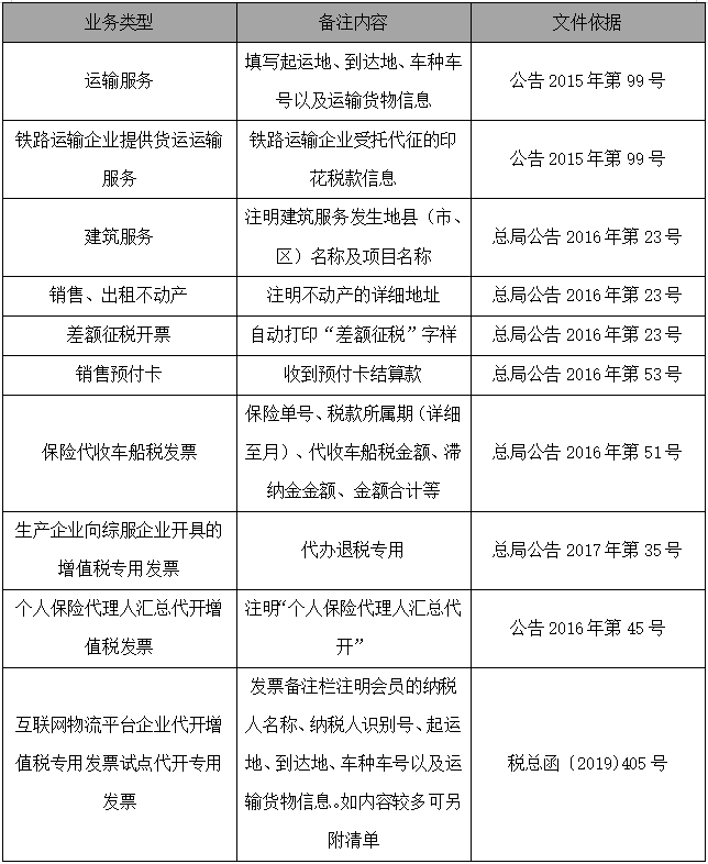
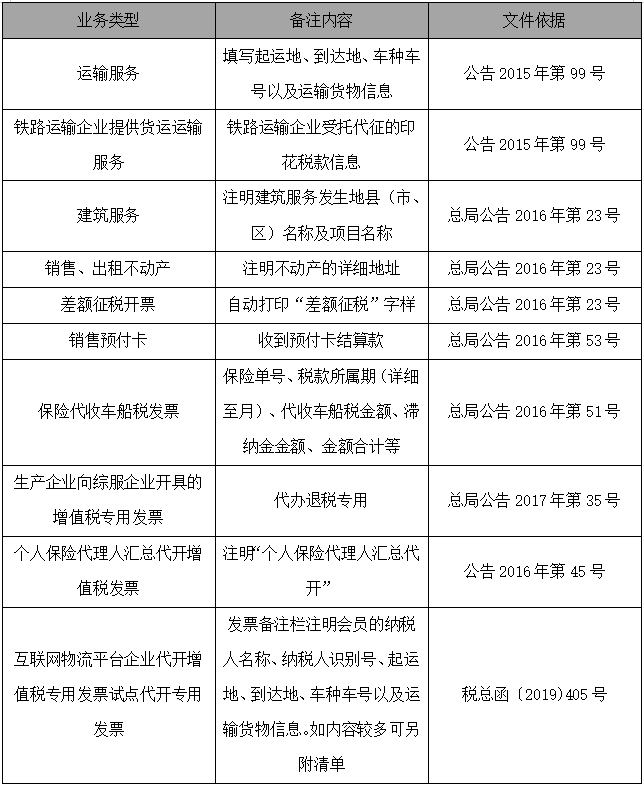
¹ØÓÚ·¢Æ±µÄ±¸×¢À¸£¬£¬£¬£¬£¬£¬£¬ÓÐÒ»Ð©ÌØ¶¨ÓªÒµÊÇÆ¾Ö¤Ïà¹ØÕþı»®¶¨±ØÐèÌîд±¸×¢À¸µÄ£¬£¬£¬£¬£¬£¬£¬ÇÒ±¸×¢À¸±ØÐè°üÀ¨»®¶¨µÄÏà¹ØÄÚÈÝ£¬£¬£¬£¬£¬£¬£¬ÏúÊÛ·½ÔÚ¿ª¾ßÖ½ÖÊ·¢Æ±Ê±£¬£¬£¬£¬£¬£¬£¬ÈôÊÇδÌîд±¸×¢À¸¡¢»òÕßÌîдµÄ±¸×¢À¸ÄÚÈݲ»ÆëÈ«£¬£¬£¬£¬£¬£¬£¬¿ÉÄܻᵼÖ¹ºÖ÷½È¡µÃµÄ·¢Æ±²»¶Ô¹æ£¬£¬£¬£¬£¬£¬£¬ÃæÁÙ²»µÃ×÷ΪµÖ¿Ûƾ֤¡¢²»µÃ˰ǰ¿Û³ýµÈΣº¦¡£¡£¡£¡£¡£¡£¡£×ÝÈ»¹ºÖ÷½ÔÚÉóºËʱ·¢Ã÷ÁË·¢Æ±²»¶Ô¹æµÄÇéÐΣ¬£¬£¬£¬£¬£¬£¬Ò²ÄÑÒÔ×èÖ¹ÔÚ·¢Æ±ÎüÊÕÀú³ÌÖÐÍù·µÏàͬ»»Æ±µÄƶÀ§£¬£¬£¬£¬£¬£¬£¬ÉõÖÁ¿ÉÄÜ»á½øÒ»²½Ó°ÏìÆóÒµÓªÒµµÄÕý³£¿£¿£¿£¿£¿£¿£¿ªÕ¹¡£¡£¡£¡£¡£¡£¡£
ÓÐÄÄÐ©ÌØ¶¨ÓªÒµ·¢Æ±±ØÐèÌîд±¸×¢À¸£¿£¿£¿£¿£¿£¿£¿Îª¸÷ÈË×ܽáÈçÏ£º

ÌØ¶¨ÓªÒµÔÚÈ«µç·¢Æ±¿ªÆ±Ê±£¬£¬£¬£¬£¬£¬£¬Æ¾Ö¤ÏúÊÛ·½Ñ¡ÔñµÄ²î±ðÌØ¶¨ÓªÒµ£¬£¬£¬£¬£¬£¬£¬È«µç·¢Æ±É趨ÁËÏà¹Ø±ØÌîµÄÀ¸´Î£¬£¬£¬£¬£¬£¬£¬ÔÚ¿ª¾ßÀú³ÌÖУ¬£¬£¬£¬£¬£¬£¬ÒªÇóÏúÊÛ·½±ØÐèÌîдÕâЩ±ØÌîÀ¸´Î£¬£¬£¬£¬£¬£¬£¬²»È»ÎÞ·¨¿ªÆ±£»£»£»£»£»£»£»ÕâÑùÈ«µç·¢Æ±¾Í´Ó¿ªÆ±Ô´Í·ºÜºÃµÄ½â¾öÁË·¢Æ±±¸×¢µÄÏà¹ØÎÊÌ⣬£¬£¬£¬£¬£¬£¬½µµÍÕâÀ෢ƱÔÚ¿ª¾ßºÍÊÕȡʱ±£´æµÄ²»¶Ô¹æÎ£º¦£¬£¬£¬£¬£¬£¬£¬Í¬Ê±Ò²×èÖ¹ÁË×÷Ϊ¹ºÖ÷½µÄÆóÒµÓпÉÄÜÒò´Ë±¬·¢µÄƶÀ§¡£¡£¡£¡£¡£¡£¡£
ÀýÈ磺
»õÎïÔËÊä
·¢Æ±¿ª¾ßʱÆðÔ˵ء¢µÖ´ïµØ¡¢³µÖÖ³µºÅÒÔ¼°ÔËÊä»õÎïÐÅϢΪ±ØÌîÏ£¬£¬£¬£¬£¬£¬¿ªÆ±ºóչʾÔÚ·¢Æ±Æ±ÃæÉÏ¡£¡£¡£¡£¡£¡£¡£

ÐÞ½¨Ð§ÀÍ
·¢Æ±¿ª¾ßʱµÄÐÞ½¨Ð§Àͱ¬·¢µØºÍÐÞ½¨ÏîÄ¿Ãû³ÆÊDZØÌîÏ£¬£¬£¬£¬£¬£¬¿ªÆ±ºóչʾÔÚ·¢Æ±Æ±ÃæÉÏ¡£¡£¡£¡£¡£¡£¡£

03
ÔÚÈ«µç·¢Æ±Ö®Ç°£¬£¬£¬£¬£¬£¬£¬ÈôÊÇÆóÒµÊÕµ½Ò»Õŵç×ÓͨË×·¢Æ±£¬£¬£¬£¬£¬£¬£¬²ÆÎñÖ°Ô±ÔÚ·¢Æ±Ä¥Á·Æ½Ì¨Ä¥Á·ºóÈ·Èϸ÷¢Æ±Ã»ÓÐÎÊÌ⣬£¬£¬£¬£¬£¬£¬±ã½«ÕâÕÅ·¢Æ±Õý³£ÈëÕË¡£¡£¡£¡£¡£¡£¡£´Ëʱ£¬£¬£¬£¬£¬£¬£¬ÈôÊÇÏúÊÛ·½ÔÚ¹ºÖ÷½Ä¥Á·Ö®ºó½«¸Ãµç×ÓͨË×·¢Æ±¾ÙÐÐÁ˺ì³å£¬£¬£¬£¬£¬£¬£¬¹ºÖ÷½ÎÞ·¨ÊÕµ½ÌáÐѺÍ֪ͨ£¬£¬£¬£¬£¬£¬£¬¸ø¹ºÖ÷½Ôì³ÉÁËÎÞ·¨Ë°Ç°¿Û³ýµÄΣº¦¡£¡£¡£¡£¡£¡£¡£
µ«Í¨¹ýµç×Ó·¢Æ±Ð§ÀÍÆ½Ì¨¿ª¾ßÈ«µç·¢Æ±Ö®ºó£¬£¬£¬£¬£¬£¬£¬µç×Ó·¢Æ±Ð§ÀÍÆ½Ì¨Í¬Ê±ÎªÊÔµãÄÉ˰ÈËÌṩ·¢Æ±ÈëÕ˱êʶЧÀÍ£¬£¬£¬£¬£¬£¬£¬ÊÔµãÄÉ˰ÈËʹÓøù¦Ð§Ê±£¬£¬£¬£¬£¬£¬£¬ÏµÍ³½«Í¬²½Îª·¢Æ±¸¶ÓëÈëÕË״̬×ÖÑù¡£¡£¡£¡£¡£¡£¡£Ò²¾ÍÊÇ˵£¬£¬£¬£¬£¬£¬£¬ÈôÊÇ·¢Æ±±»ºì³åÁË£¬£¬£¬£¬£¬£¬£¬¹ºÖ÷½¾ÍÎÞ·¨¹´Ñ¡ÈëÕË£¨ÏµÍ³Ò²»áÏÔʾ·¢Æ±µÄ״̬£©£»£»£»£»£»£»£»ÈôÊǹºÖ÷½ÒѾ×öÁËÈëÕËÈ·ÈÏ£¬£¬£¬£¬£¬£¬£¬ÄÇôÏúÊÛ·½ÏëÒª¿ªºì×Ö£¬£¬£¬£¬£¬£¬£¬ÐèÒªÔÚÌá½»ÉêÇëºó¾ÓɹºÖ÷½¼òÖ±ÈϲŻª¿ª¾ß£¬£¬£¬£¬£¬£¬£¬Õâ¾ÍÓÐÓñÜÃâÁ˶ñÒâºì³åµÄ·ºÆð¡£¡£¡£¡£¡£¡£¡£
Ëæ×ÅÈ«µç·¢Æ±¿ªÆ±ÊÔµã¹æÄ£µÄÖð²½ÍÆ¿ª£¬£¬£¬£¬£¬£¬£¬ÔÚ²»¾ÃµÄδÀ´£¬£¬£¬£¬£¬£¬£¬È«µç·¢Æ±»ò½«×ß½øÃ¿Ò»¼ÒÆóÒµ£¬£¬£¬£¬£¬£¬£¬Ö±ÖÁÈ¡´úÖ½ÖÊ·¢Æ±£»£»£»£»£»£»£»ÒÀÍÐÈ«µç·¢Æ±£¬£¬£¬£¬£¬£¬£¬½ð˰ËÄÆÚºÍ¡°ÒÔÊýÖÎ˰¡±Ò²½«Õýʽ×ßÉÏÎę̀¡£¡£¡£¡£¡£¡£¡£È«µç·¢Æ±Ïà±È¹Å°å·¢Æ±,ÎÞÐèÉêÁìרÓÃ˰¿Ø×°±¸ºÍ¾ÙÐÐÆ±ÖÖÉ󶨡¢ÐÅϢϵͳ×Ô¶¯¸¶Ó뿪¾ß¶î¶È¡¢²¢Æ¾Ö¤ÄÉ˰ÈËÐÐΪ¶¯Ì¬µ÷½â·¢Æ±¶î¶È,È«·½Î»¼ò»¯ÁË¿ªÆ±Á÷³Ì,¸øÆóÒµ´øÀ´ÁËÖî¶à±ãµ±¡£¡£¡£¡£¡£¡£¡£µ«Í¬Ê±Ò²µ¹±ÆÆóÒµÐèÒª¾¡¿ìÍê³É·¢Æ±Êý×Ö»¯½¨Éè,ÒÔ±ã˳Ӧȫµç·¢Æ±µÄÖÎÀíÐèÇ󡣡£¡£¡£¡£¡£¡£ÓÃÓÑ˰ÎñÔÆÖ§³ÖÊÔµãµØÇøÈ«µç·¢Æ±¿ª¾ß¡¢ÊÕÂÞ¡¢ÑéÕæ¡¢·ÀÖØ¡¢µÖ¿Û¡¢ÈëÕË¡¢¹éµµµÈÈ«ÉúÃüÖÜÆÚÖÎÀí£¬£¬£¬£¬£¬£¬£¬ÎªÆóÒµÌṩÊý×Ö»¯Éý¼¶×ªÐÍЧÀÍ£¬£¬£¬£¬£¬£¬£¬ÖúÁ¦ÆóÒµÇáËÉÓ¦¶ÔÈ«µç·¢Æ±¡£¡£¡£¡£¡£¡£¡£